Alustavat analyysitulokset löytyvät Täältä.
Kokeemme tarkoituksena on tuottaa eutektisten ja muidenkin seosten näytteitä mikrogravitaation vaikutuksessa ja analysoida myöhemmin eroja tällä tavoin tuottettujen ja maassa tehtyjen näytteiden välillä. Eutektisuus tarkoittaa, että aine siirtyy suoraan faasista toiseen ilman välivaiheita. Monilla metalleilla on "puuroutumisfaasi" välissä nesteestä lopulliseen kiderakenteeseen siirryttäessä. Tällöin välilämpötilassa kiderakenne on erilainen kuin lopussa.
Ominaisuudet, joita aiomme tutkia ovat mikrorakenne, varsinkin kahden eri metallin jakauma ja niistä aiheutuvat aineen ominaisuudet. Tutkimus tehdään Tampereen teknillisessä korkeakoulussa kokeen suorittamisen jälkeen.
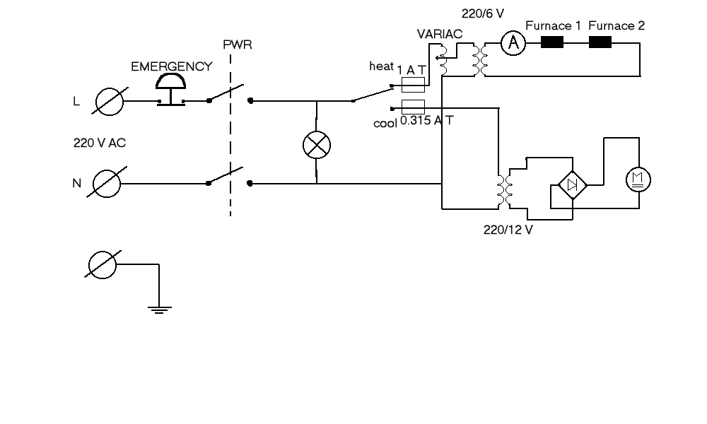
Käytettävä laitteisto

Teoria
Eutektisessa jähmettymisessä homogeeninen metallineste jakautuu
tietyssä
lämpötilassa kahdeksi kiinteäksi metallifaasiksi, joilla on keskenään
erilainen koostumus. Esimerkiksi Pb-Sn-seokselle
(38%-62%) tämä lämpötila on ainoastaan 183 astetta Celciusta, mikä
tekee kokeen suhteellisen helpoksi suorittaa. SnAgCu (95.8%-3.5%-0.7%)
on puolestaan lyijytön juote, jonka jähmettymislämpötila on 221
Celsiusastetta.
Normaaligravitaatiossa nosteen aiheuttama metallien siirtyminen
häiritsee jähmettymisprosessia ja siksi mikrogravitaatiossa tämän voiman
lähes
täydellinen puuttuminen voi tuottaa erilaisia rakenteita verrattuna
normaalioloissa tuotettuihin näytteisiin.
Aineiden elektroniset ominaisuudet ovat riippuvaisia kemiallisista
ja hilarakenteellisista ominaisuuksista. Kuitenkaan täydellinen
hilarakenne ei yleensä ole lopullinen tavoite. Pieni epäpuhtauksien
määrä monissa materiaaleissa voi nostaa esimerkiksi sähkönjohtavuutta.
Tutkimme myös tällaisia näytteitä.
Proseduuri
Koe on tarkoitus toteuttaa seuraavalla tavalla: Näyte sulatetaan
syöttämällä virtaa näytteen vieressä kulkevan johtimen läpi juuri
tarpeeksi, että näyte sulaa. Näyte jähmettyy lennon
mikrogravitaatiovaiheen
aikana. Parabolihypyn jälkeen numeroitu näyteputkilo vaihdetaan uuteen
seuraavaa hyppyä varten. Koeoloista pidetään koko ajan kirjaa niin, että
näytteitä myöhemmin analysoitaessa olosuhteet ovat tarkasti tiedossa.
Suunnittelemme kokeen suorituksen mahdollisimman yksinkertaiseksi
niin, että se onnistuu helposti vaikeissakin oloissa painottomuudessa.
Suurimmat haasteemme tulevat olemaan näytteen kiinteytymisen varmistaminen tapahtumaan mikrogravitaation aikana ja sulattamisen ajoitus niin, että lämpötila ei missään vaiheessa nouse liian paljon sulamispisteen yläpuolelle.
Näytteiden analysointi
Suunnittelemme tutkivamme seuraavia ominaisuuksia:
Eutektinen jakauma (tasaisesti hajautunut, faasirakenne) on tärkein tutkittavista efekteistä, koska nostevoimat pyrkivät epäsäännöllistämään rakennetta. Mikrogravitaatiossa tapahtuvan jähmettymisen seurauksena voi syntyä esim. mikrorakenteita, joissa suuremman tilavuusosuuden omaava faasi muodostaa matriisin, johon toinen faasi on jakautunut tasaisesti samansuuruisiksi alueiksi.
Pieniä epäpuhtausmääriä käyttämällä pystymme tutkimaan myös sen jakaumaa ja vertaamaan sitä normaalioloissa valmistettuihin näytteisiin. Tutkimme mikrorakennetta ja aiomme analysoida sitä käyttämällä seuraavia menetelmiä:
Etukäteen on vaikea arvioida, kuinka paljon mikrogravitaatiossa tuotetut näytteet eroavat normaaleista. Se jää nähtäväksi näytteiden analysoinnissa.